PDF版
下一版
上一版
三版:综合
总第1937期 >
2017-03-24
编印
返回阅读
|
视觉导航
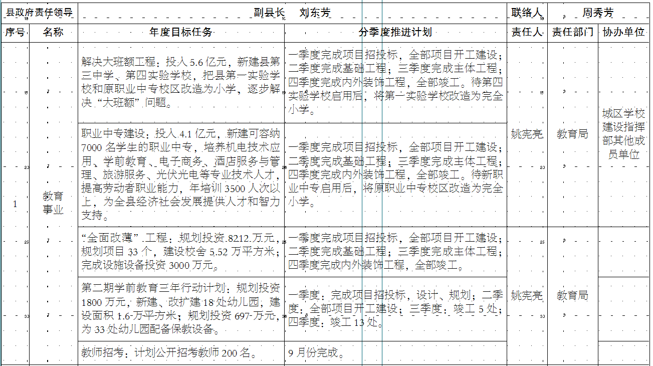
《 2017年政府工作报告 》任务分解表
刊发日期:2017-03-24 阅读次数: 作者:
复制链接
下一篇
上一篇
返回目录