PDF版
下一版
上一版
三版:天下
总第2086期 >
2018-10-19
编印
返回阅读
|
视觉导航
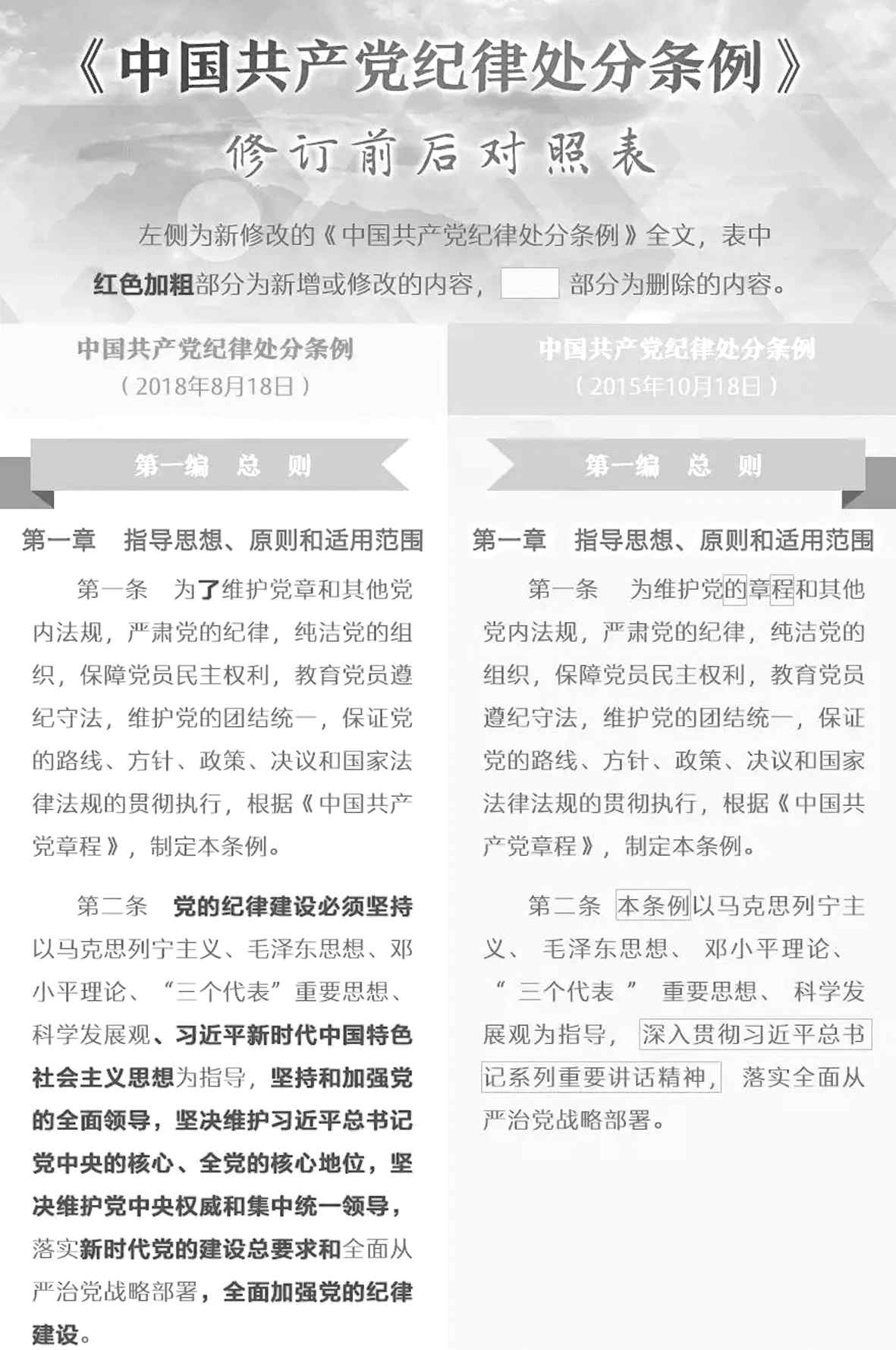
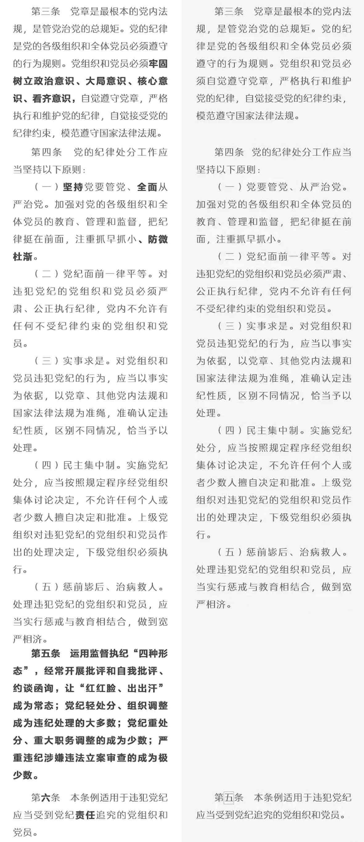
《中国共产党纪律处分条例》修订前后对照表
刊发日期:2018-10-19 阅读次数: 作者:
复制链接
下一篇
上一篇
返回目录