PDF版
下一版
上一版
第四版:专刊
总第2225期 >
2020-03-13
编印
返回阅读
|
视觉导航
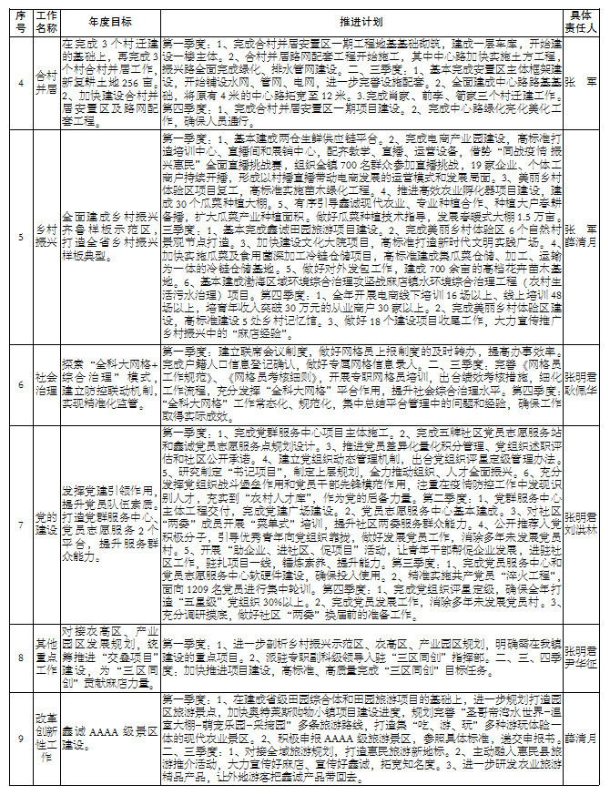
各镇(街道)、各有关单位2020年量化工作目标汇总表(一)
刊发日期:2020-03-13 阅读次数: 作者:admin
复制链接
下一篇
上一篇
返回目录