第三版:专刊总第2225期 >2020-03-13编印

关于对各镇(街道)、单位2020年度工作目标进行公开公示的通知
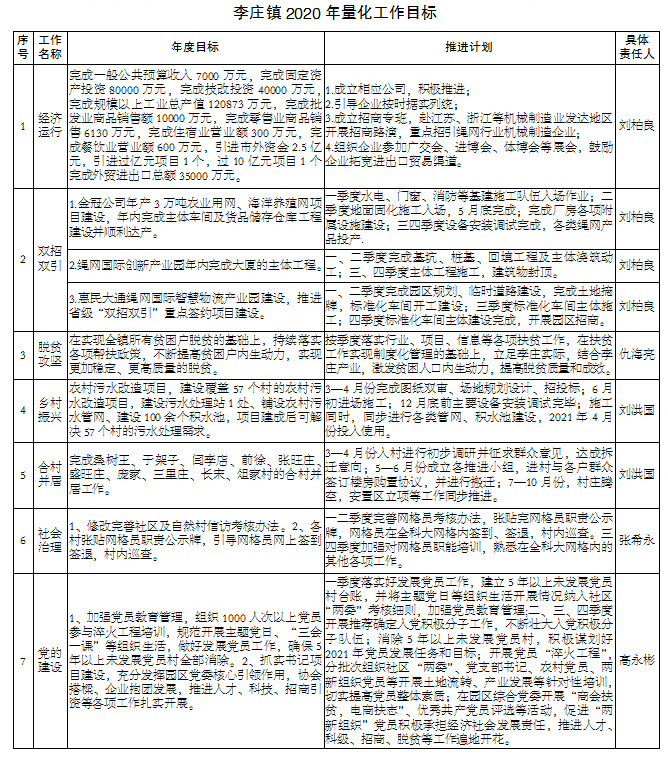
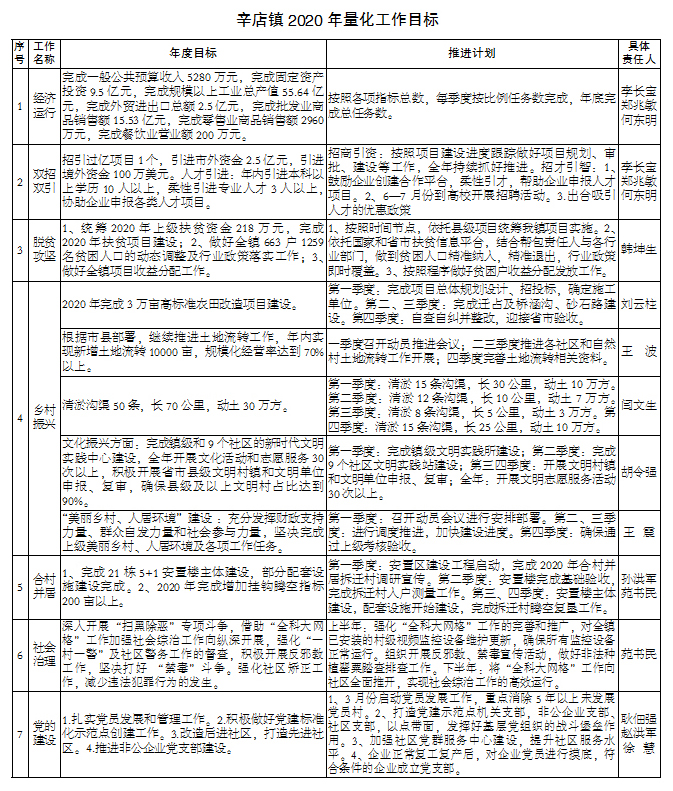
各镇(街道)、各有关单位2020年量化工作目标汇总表(一)
刊发日期:2020-03-13 阅读次数: 作者:admin

各镇(街道)、各有关单位:

按照《关于对各单位2020年度工作目标进行公开公示的通知(一)》(惠落实字〔2020〕8号)要求,县委县政府工作落实中心对各镇(街道)、各单位提报的2020年量化工作目标进行了汇总整理,现将各镇(街道)、各单位2020年量化工作目标予以公示。


附件:各镇(街道)、各有关单位2020年量化工作目标汇总表 


县委县政府工作落实中心

2020年3月7日

0.jpg

1.jpg

2.jpg

3.jpg

4.jpg